图片
一、报考条件
已参加2023年四川省普通高等学校招生报名(高考报名),且符合所报考院校招生条件的考生。
二、报名办法
2023 年高职单招报名实行网上统一填报的方式,分网上报名和学校确认两个阶段。
(一)网上报名(填报学校志愿)
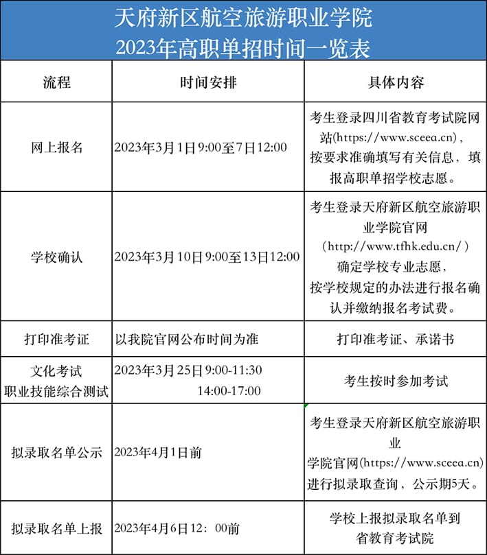
考生应于2023年3月1日9:00至7日12:00,登录四川省教育考试院网站(https://www.sceea.cn),按要求准确填写有关信息,填报高职单招学校志愿。学校志愿设置为1个,考生须在规定的时间内在网上填报并及时保存。
注:逾期不再补报和更改。考生须妥善保管好自己的登录账号、密码,并对所填报志愿的直实性和准确性负责。因考生疏漏或失误造成的后果,由考生本人承担。
(二)学校确认(填报专业志愿)
考生应于2023年3月10日9:00至13日12:00,登录我院官网,确定所报考学校的专业志愿,按学校规定的办法进行报名确认并缴纳报名考试费。
注:未按以上规定进行报名和确认的考生,视为自愿放弃高职单招。
三、考试内容
高职单招考试实行“文化素质+职业技能”的评价方式,由我院自行组织。考试总分为500分,文化素质考试满分为300分(笔试),职业技能综合测试满分为200分(现场测试)。
①文化素质考试科目为语文、数学、英语,每科满分 100分,试题由省统一命制,考试时间全省统一为2023年3月25日9:00-11:30,评卷工作由我院自行组织。
②文化素质考试结束后,我校自行组织实施职业技能综合测试,测试的内容和方式参照《四川省普通高校对口招生职业技能考试大纲》(2021年版)执行。
四、考试时间
文化素质考试时间全省统一为2023年3月25日9:00-11:30
技能综合测试时间:2023年3月25日14:00--17:00
考试地址:四川省天府新区剑南大道南延线航空大道中段168号,天府新区航空旅游职业学院
五、录取规定
根据我院制定的单招招生章程规定的录取规则择优录取。未参加文化考试或技能综合测试,以及文化考或技能综合测试成绩为零的考生,不予录取。高职单招拟录取考生名单在我院官网首页公示5天,公示期满后我院将拟录取名单报省教育考试院办理录取手续。考生被录取后,不再参加普通高考和对口招生考试,也不能被其它高校录取。
六、单招时间一览表

2023-02-07 16:17:22
一、报考条件
已参加2023年四川省普通高等学校招生报名(高考报名),且符合所报考院校招生条件的考生。
二、报名办法
2023 年高职单招报名实行网上统一填报的方式,分网上报名和学校确认两个阶段。
(一)网上报名(填报学校志愿)
考生应于2023年3月1日9:00至7日12:00,登录四川省教育考试院网站(https://www.sceea.cn),按要求准确填写有关信息,填报高职单招学校志愿。学校志愿设置为1个,考生须在规定的时间内在网上填报并及时保存。
注:逾期不再补报和更改。考生须妥善保管好自己的登录账号、密码,并对所填报志愿的直实性和准确性负责。因考生疏漏或失误造成的后果,由考生本人承担。
(二)学校确认(填报专业志愿)
考生应于2023年3月10日9:00至13日12:00,登录我院官网,确定所报考学校的专业志愿,按学校规定的办法进行报名确认并缴纳报名考试费。
注:未按以上规定进行报名和确认的考生,视为自愿放弃高职单招。
三、考试内容
高职单招考试实行“文化素质+职业技能”的评价方式,由我院自行组织。考试总分为500分,文化素质考试满分为300分(笔试),职业技能综合测试满分为200分(现场测试)。
①文化素质考试科目为语文、数学、英语,每科满分 100分,试题由省统一命制,考试时间全省统一为2023年3月25日9:00-11:30,评卷工作由我院自行组织。
②文化素质考试结束后,我校自行组织实施职业技能综合测试,测试的内容和方式参照《四川省普通高校对口招生职业技能考试大纲》(2021年版)执行。
四、考试时间
文化素质考试时间全省统一为2023年3月25日9:00-11:30
技能综合测试时间:2023年3月25日14:00--17:00
考试地址:四川省天府新区剑南大道南延线航空大道中段168号,天府新区航空旅游职业学院
五、录取规定
根据我院制定的单招招生章程规定的录取规则择优录取。未参加文化考试或技能综合测试,以及文化考或技能综合测试成绩为零的考生,不予录取。高职单招拟录取考生名单在我院官网首页公示5天,公示期满后我院将拟录取名单报省教育考试院办理录取手续。考生被录取后,不再参加普通高考和对口招生考试,也不能被其它高校录取。
六、单招时间一览表
